Send primary mode
As we know, Binance Connect has a wide range of application scenarios. In addition to on-ramp (buy) and off-ramp (sell), Binance Connect can also be used as a crypto payment channel/tool, that is, users can directly use the crypto balance in their Binance wallet to make third-party payments. This is the "send primary mode" we launched.
In send primary mode, the product process and user flow are different from the normal on-ramp (buy), as follows:
- Send (transfer) crypto will be promoted as the first priority;
- Buy crypto related features will be downgraded and hidden, users don't need to buy crypto, they only need to send (transfer) crypto from their Binance wallet;
- Only in one case, when the crypto balance in user's Binance wallet is insufficient, the flow will return back to the buy crypto process, to avoid users being blocked here;
How to integrate send primary mode
If you are going to integrate send primary mode, please follow these instructions:
- Contact Binance Connect team to enable this feature for you (it's disabled by default);
- Pass
"SEND_PRIMARY": trueor"SEND_PRIMARY_FLEXIBLE": truein thecustomizationparameter of the pre-order API. Please refer to Customization.
Difference between SEND_PRIMARY and SEND_PRIMARY_FLEXIBLE
- SEND_PRIMARY: The crypto amount is locked and fixed based on the amount specified in the pre-order API. Users cannot modify the amount on the Binance Connect page. Should work together with
amountType: 2. - SEND_PRIMARY_FLEXIBLE: The crypto amount specified in the pre-order API will be used as a default value, but users can freely input and modify the amount on the Binance Connect page. This provides more flexibility for users to adjust the payment amount as needed.
Note: You should only use either
SEND_PRIMARYorSEND_PRIMARY_FLEXIBLE, not both at the same time.
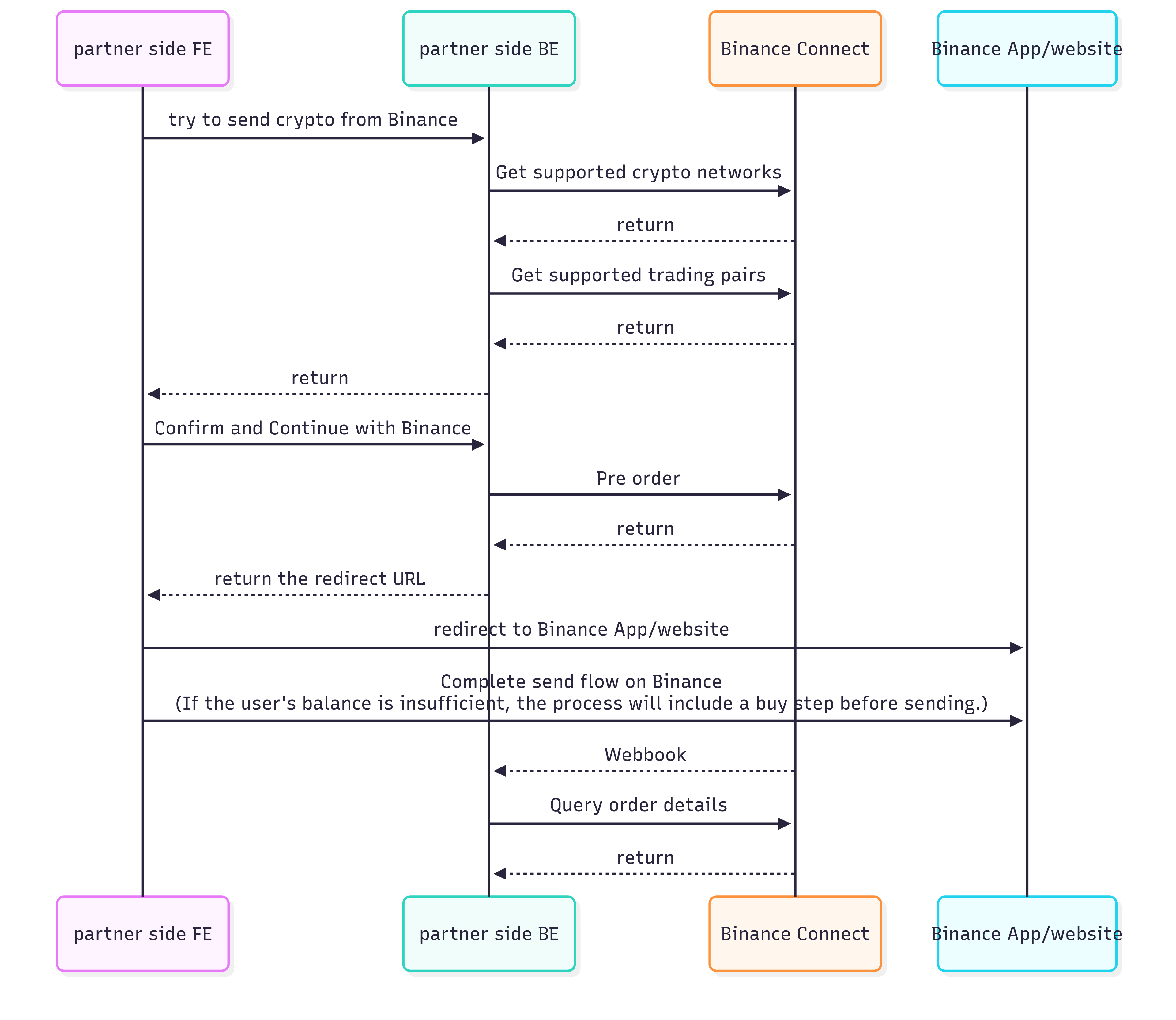
Typical Send Flow
-
Initiate Send & Fetch Info
- The user initiates a crypto transfer from Binance on the partner's frontend.
- The partner's backend requests the list of supported crypto networks and trading pairs from Binance Connect.
- This information is then relayed to the partner's frontend to be displayed to the user.
-
Confirm & Create Pre-order
- The user confirms the details on the partner's frontend.
- The partner's backend sends a pre-order request to Binance Connect.
- Binance Connect returns a
redirectUrlin the response.
-
Redirect to Binance
- The partner's frontend redirects the user to the Binance App/website using the
redirectUrl.
- The partner's frontend redirects the user to the Binance App/website using the
-
Complete Flow on Binance
- The user completes the send process on the Binance platform.
- Note: If the user's balance is insufficient, the flow will include a buy step before sending.
-
Webhook Notification
- Binance Connect sends a webhook notification to the partner's backend about the order status update.
-
Query Order Status
- The partner's backend can then query the order details from Binance Connect to get the final status of the transaction.
Diagram
